车东西专业炒股配资网站 作者 | 张睿 编辑 | 志豪 车东西7月4日消息,今日....
专业炒股配资网站尊富资本是一家专业的股票配资资讯门户网站,致力于为投资者提供优质的配资服务和全面的股市信息。作为全国配资领域领先的平台,富华优配整合了行业内最好的配资公司资源,帮助用户快速、安全地实现资金配置,提升投资收益。网站涵盖最新的股票行情分析、配资技巧分享以及市场动态,为广大股民打造一站式服务平台。选择富华优配,让您的投资更高效、更便捷!
近期可靠的股票配资平台,证监会对*ST东通、亿利洁能等多家上市公司财务造假或涉嫌财务造假行为依法从严惩处,亿元级罚单频现。 对财务造假等资本市场毒瘤“零容忍”,....
新华财经北京9月15日电(记者闫鹏)15日专业炒股配资网站,中国企业联合会、中国企业家协会发布“中国跨国公司100大及跨国指数分析报告”。“2025中国跨国公司....
北京市每生产3辆汽车,就有1辆来自顺义。“十四五”以来,顺义区紧跟全市高精尖产业发展布局,聚焦“5+4”主导产业体系,强化创新驱动,推动先进制造业与现代服务业深....
北京时间9月15日可靠的股票配资平台,洛杉矶湖人官方更新社媒,祝贺球星卢卡-东契奇入选2025男篮欧洲杯最佳阵容。 本届欧洲杯,东契奇场均砍下34.7分8.6篮....
直播吧9月14日讯 前湖人球员“魔兽”德怀特-霍华德近日在接受记者Brandon Robinson的采访时谈到了2020年湖人夺冠一事股票网上配资。 Brand....
北京时间9月15日,男篮欧锦赛季军赛专业炒股配资网站,希腊92-89击败芬兰,收获本届赛事季军。 本场比赛,雄鹿球星砍下了30分17篮板6助攻1抢断2封盖。 赛....
专题:2025亚布力论坛第21届夏季年会可靠的股票配资平台 2025亚布力企业家论坛第21届夏季年会于9月12日-13日在广州市黄埔区举行,主题为“磨砻砥砺 行....
专业炒股配资网站 (来源:张华利) 各位朋友,大家好,今天我们继续和大家说一说豆粕的行情。 虽然今天是周六,但是今天还是需要和大家说一说豆粕的行情,因为昨天美国....
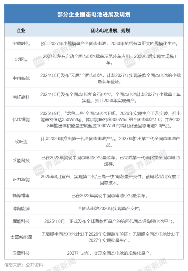
界面新闻记者 | 高菁股票网上配资 沾上固态电池概念就涨,是近期A股市场的常态。 截至9月12日收盘,万得固态电池指数近20天已经上涨16.69%,今年以来的涨....
一、邻居以为我在练 “赤脚追风”,结果他手里攥着另一只拖鞋 刚把垃圾扔进桶,风就卷着左脚拖鞋往小区花坛跑。我光脚追了二十米,听见邻居李叔喊 “小伙子这晨练新花样....
尊富资本文章加载中,请稍后...
新年前夕,国家主席习近平发表二〇二六年新年贺词,回顾极不寻常的过去5年,凝望令人难忘的过去一年,着眼“续写中国奇迹新篇章”,勉励“十五五”开局之年“锚定目标任务....
本报记者 祝盼 毛浓曦股票网上配资 2025年冬至时节,三秦大地寒风凛冽,位于陕西省西安市蓝田县普华镇陈家滩村的方若·谷仓集民宿却暖意融融。泥炉柴火慢炖的松茸土....
新华社天津1月2日电(记者 周润健)2026年首个“超级月亮”将于1月3日18时03分现身夜空,届时只要天气晴好专业炒股配资网站,我国公众日落后不久就可欣赏到一....
晟爱儿童团表演《变废为宝》时装秀 封面新闻记者马晓玉 12月28日下午,“凤求凰”剧场内暖意融融,一场连接普通儿童与特需儿童的特殊跨年展演温情开启。据悉,这场活....
12月30日,教育部人事司在上海外国语大学宣布了教育部党组的任免决定,孟钟捷同志任上海外国语大学校长、党委副书记,李岩松同志不再担任上海外国语大学校长、党委副书....
记者从今日召开的教育部新闻发布会了解到专业炒股配资网站,国家教育数字化战略行动2.0将智能化作为核心,系统推进人工智能与教育深度融合,已取得关键进展,正积极塑造....
晚清末期,由于清政府的软弱无能,中国沦为列强争夺的对象。甲午中日战争后,北洋海军全军覆没,中国被迫割让辽东半岛给日本。而此时,俄国早已对中国的东北领土垂涎已久。....
1982年某个深夜,一位老人用颤抖的右手写下了一封信股票网上配资,信中只有一句话:请省委书记为我们乘马岗建一所高中!这位老人是共和国的开国中将王必成,虽然他已经....
七天不梳头,砍下洋人头;七天不洗脸,能把洋人赶;七天不裹脚,天下洋人杀尽了。这段话在义和团运动时期被广泛流传,反映出当时民众强烈的民族主义情绪。西方列强以自由与....
护工张姐的手在我掌心里轻轻一握可靠的股票配资平台,一张纸条悄无声息地塞进了我的手里。 我看着病床上安静如睡美人般的嫂子王静,她那张42岁却依然白皙的脸庞在午后阳....
可靠的股票配资平台 昨日A股 7月8日,市场全天震荡走高,创业板指领涨,沪指逼近3500点。截至收盘,沪指涨0.7%,深成指涨1.46%,创业板指涨2.39%。....
车东西专业炒股配资网站 作者 | 张睿 编辑 | 志豪 车东西7月4日消息,今日,比亚迪海豹06DM-i旅行版正式上市。 比亚迪海豹06DM-i旅行版共有三款车....
7月8日专业炒股配资网站,银行板块整体表现分化,但仍有11只AH银行股刷新历史新高——邮储银行、光大银行、中信银行AH股均创新高,华夏银行、兴业银行、北京银行、....
天眼查App显示,近日,北京京企融创科技有限公司成立股指配资资讯网,法定代表人为邵英俊,注册资本1.05亿人民币,经营范围含家用电器销售、电子元器件零售、五金产....
受损股民可至新浪股民维权平台登记该公司维权:http://wq.finance.sina.com.cn/ 关注@新浪证券、微信关注新浪券商基金、百度搜索新浪股民....
正如 Yole 集团在此前发布的《射频产业现状 2025》报告所述,2024 年全球射频器件产业规模将达到 513 亿美元,预计到 2030 年将增长至 697....
新华财经北京9月15日电(记者闫鹏)15日专业炒股配资网站,中国企业联合会、中国企业家协会发布“中国跨国公司100大及跨国指数分析报告”。“2025中国跨国公司....
“小暑过,一日热三分”。小暑至,全国大部分地区进入炎热季节。“过了小暑便入伏”可靠的股票配资平台,要及时补充水分,注意防暑。天气炎热,应清淡饮食,保持心情舒畅。....
日“上海派遣军”攻占无锡后,令其下辖的第16师团及第9师团主力,继续沿京沪路向常州追击专业炒股配资网站,第9师团一部在太湖水上机动; 这时,第13师团及集成骑兵....
证券日报网讯 9月10日晚间股票网上配资,聚飞光电发布公告称,公司于2025年9月10日召开了职工代表大会,选举曹石麟先生为第六届董事会职工代表董事。....